new WOW().init();
有机硅皮革是一种外观、手感似皮革并可代替其使用的合成革制品。通常以织物为底基,涂覆有机硅聚合物制成。主要有硅树脂合成革与硅橡胶合成革两类。有机硅皮革具有无异味性,耐水解性,耐候性,环保性,易清洁性,耐高低温性,耐酸碱盐性,耐光性,耐热老化性,耐黄变性,耐曲折性,可消毒性,色牢度强等优点。可应用于户外家私,游艇轮船,软包装饰,汽车内饰,公共设施,运动用品,医疗器械等领域。

2. 性能
耐污性 AATCC 130-2015——Class 4.5
色牢度(干擦/湿擦) AATCC 8——Class 5
耐水解性 ASTM D3690-02 SECT.6.11——6 months
ISO 1419 Method C——6 months
耐酸碱盐性 AATCC 130-2015——Class 4.5
耐光性 AATCC 16——1200h,Class 4.5
挥发性有机物TVOC ISO 12219-4:2013——Ultra low TVOC
抗老化性 ISO 1419——Class 5
耐汗性 AATCC 15——Class5
抗UV性 ASTM D4329-05——1000+h
阻燃性 BS 5852 PT 0---Crib 5
ASTM E84(Adhered)
NFPA 260---Class 1
CA TB 117-2013---Pass
耐磨性 Taber CS-10---1,000 double Rubs
Martindale Abrasion---20,000 cycles
多次刺激 ISO 10993-10:2010---Class 0
细胞毒性 ISO 10993-5-2009---Class 1
致敏性 ISO 10993-10:2010---Class 0
耐曲折性 ASTM D2097-91(23℃)---200,000
ISO 17694(-30℃)---200,000
耐黄变 HG/T 3689-2014 A method,6h---Class 4-5
耐寒性 CFFA-6A---5# roller
防霉性 QB/T 4341-2012---Class 0
ASTM D 4576-2008---Class 0
3. 应用领域
主要应用于软包内饰、运动用品、汽车座椅及汽车内饰、儿童安全座椅、鞋子、包及时尚饰品、医疗、卫生、船舶游艇及其他公共交通使用场所、户外用具等。
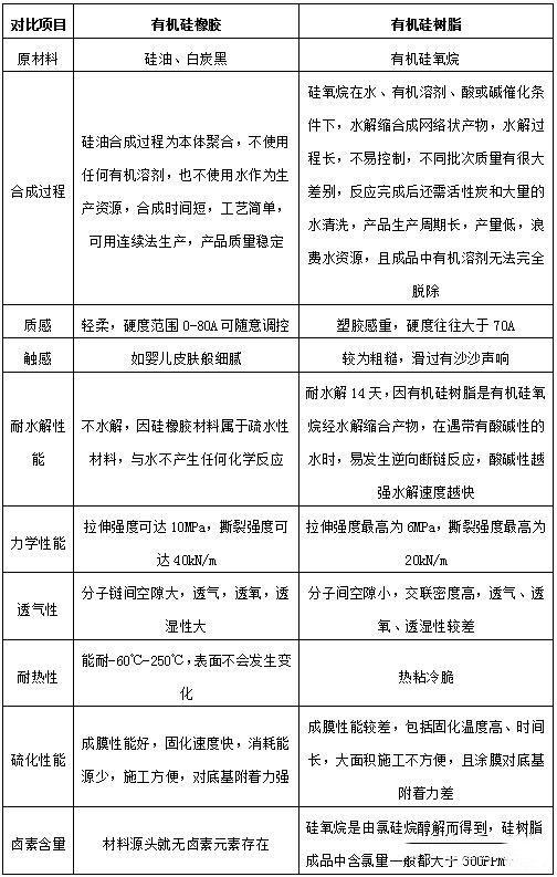
4. 分类
有机硅皮革按原材料分可分成硅橡胶合成革与硅树脂合成革。

与其他种类的皮革对比

扫一扫关注公众号